8月25日至27日,“慧鱼杯”第二十二届山东省大学生机电产品创新设计竞赛在日照职业技术学院举行。艾弗森贝博ballbet官网(威海)参赛学子共获得2项一等奖,2项二等奖,3项三等奖,四位教师被评为优秀指导教师。

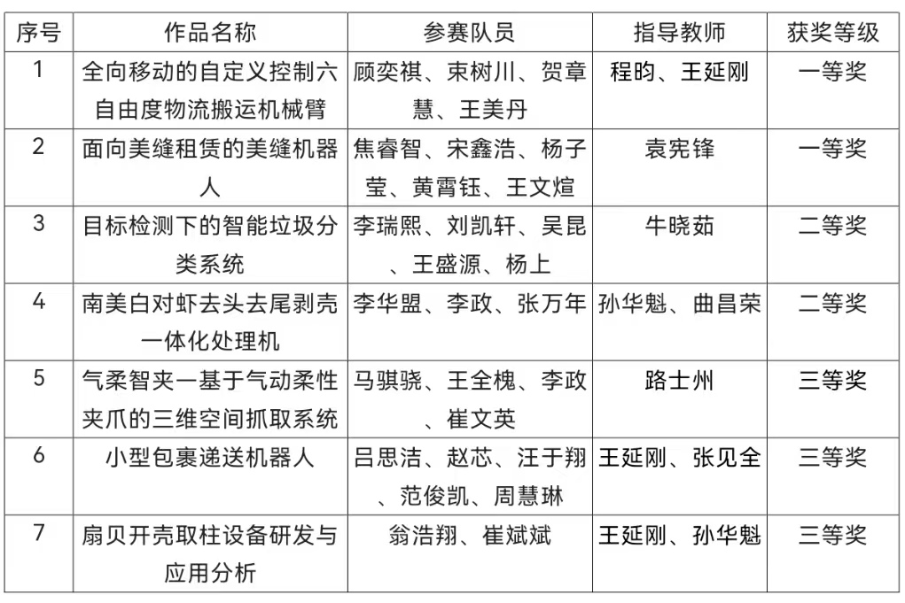
本届大赛共有来自全省66所高校的957项作品进入决赛评审,共评出一等奖105项、二等奖169项、三等奖315项。校区获奖作品名单如下:

机电产品创新设计竞赛是教育部认可并重点支持的七项全国性大学生学科竞赛之一,亦为首批纳入“中国高校学科竞赛排行榜”的重要赛事。该竞赛专业突出、影响广泛、权威性高,其全国竞赛每两年举办一届,省级竞赛则每年举行。
作者:张见全