易世界,易梦想
一、关于我们
青岛市外贸企业数字化转型赋能中心(简称外贸赋能中心),于2022年3月经由青岛发改委评选认定,是国内首创、国际领先的外贸全流程全场景服务商,以“为中国外贸保驾护航”为使命,在战略上保障国际贸易和物流的安全性、稳定性和韧性,赋能外贸行业数字化转型和高质量发展。
外贸赋能中心专注于成为服务外贸领域的软件即服务(SAAS)集成平台,由2012年上线运营的报关SAAS发展而来。目前,平台基于外贸数据采集、加工、应用的系统底层架构,已实现报关、物流、金融多场景的SAAS应用集成。
二、企业荣誉
青岛市重点产业数字化转型赋能中心
山东省平台经济重点企业
山东省国际贸易供应链头部企业
山东省数据开放创新应用实验室
山东省服务贸易协会副会长单位
青岛市首批数字化服务公共平台及产品
青岛市雏鹰企业
青岛中央法务区涉外法务区合伙人
青岛市青年就业见习(实习实训)基地
商业模式纳入全国优化营商环境简报
三、产品形态

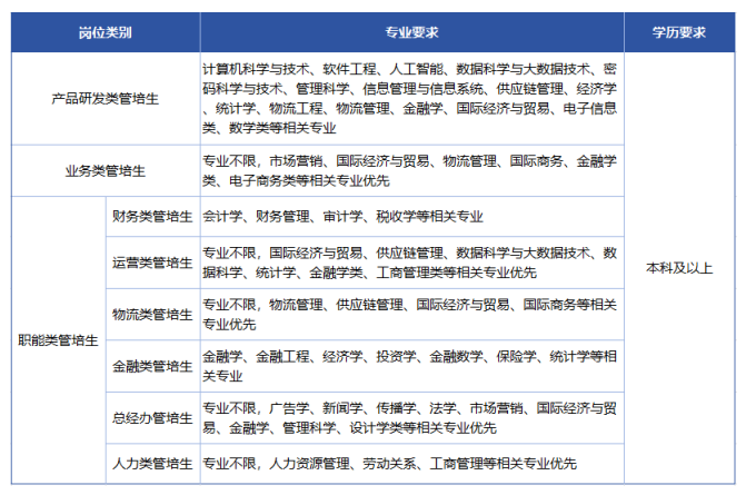
四、岗位需求

五、培养路径
领航计划:管理储备人才加速通道
核心定位:以“全局视野+管理潜能”为核心,定向孵化具备跨部门协调能力与团队领导力的储备管理人才
实施路径:3个月轮岗学习+3个月试岗阶段,试岗结束后通过双向选择进入“管理储备池”。
启航计划:部门业务骨干培养路径
核心定位:以“专业纵深+业务攻坚”为核心,打造精通部门核心业务、可独立承担关键指标的骨干型人才。
实施路径:1年岗位学习期+1个月轮岗学习期,结束后进入定岗机制,明确3年内晋升成长路径。
星航计划:稳定输出型人才赋能体系
核心定位:为岗位匹配度高的新人提供“岗位聚焦+多维赋能”支持,在夯实本职工作的基础上拓宽能力边界。
实施路径:入职即定岗,直接进入目标岗位开展工作,1年后进入1个月轮岗学习,轮岗结束后回归原岗位,培养“一岗专精+多岗协同”的复合型能力。
六、薪资福利
岗位薪资:
产品研发类管培生:本科月薪15K起,硕士月薪18K起
业务类管培生:本科月薪8k起,硕士月薪12k起,高额提成奖金
职能类管培生:本科月薪8k起,硕士月薪12k起
工作时间:朝九晚六,周末双休,法定节假日,灵活调休福利
员工福利:多样化节日福利、跨界成长、定期团建等
工作环境:松弛包容的组织氛围,超5A甲级写字楼
企业文化:真诚,简单、直接
七、招聘流程
校招流程:简历筛选-初试-复试/终试-签约-入职
简历投递:
关注“青岛外贸赋能中心官方招聘”公众号,点击下方“加入我们”即可投递简历

ADD:山东省青岛市市南区香港西路48号海天中心T2-21F、25F、27F、55F
如有疑问,可联系recruit@wmfnzx.com